Buick Regal: Rear Drive Axle
SPECIFICATIONS
FASTENER SPECIFICATIONS
Single Use Threaded Fastener/Component Tightening Specifications
NOTE:
All fasteners/components listed in this table MUST BE DISCARDED and replaced
with NEW
after removal.
.png)
Reusable Threaded Fastener Tightening Specifications
NOTE:
All fasteners listed in this table can be reused after removal.
.png)
.png)
APPROXIMATE FLUID CAPACITIES
.png)
ADHESIVES, FLUIDS, LUBRICANTS, AND SEALERS
.png)
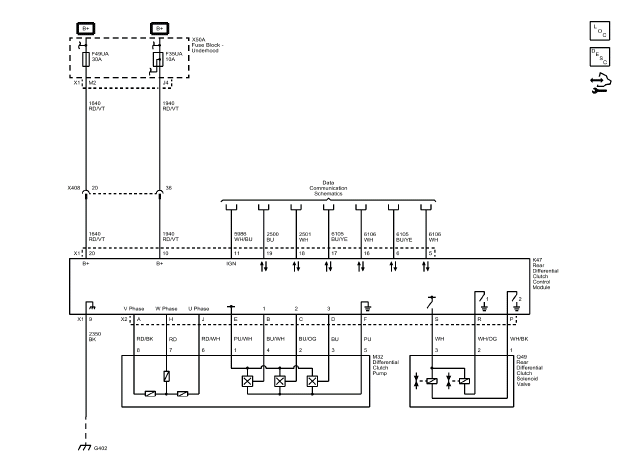
SCHEMATIC AND WIRING DIAGRAMS
REAR AXLE WIRING SCHEMATICS
All-Wheel Drive (F46)
.png)
READ NEXT:
Diagnostic Instructions
Perform the Diagnostic System Check - Vehicle prior to using this
diagnostic procedure.
Review Strategy Based Diagnosis for an overview of the diagnostic
approach.
Diag
Diagnostic Instructions
Perform the Diagnostic System Check - Vehicle prior to using this
diagnostic procedure.
Review Strategy Based Diagnosis for an overview of the diagnostic
approach.
Diag
SEE MORE:
Front Wiper Blade
Replacement
Windshield wiper blades should be
inspected for wear or cracking.
It is a good idea to clean the wiper
blade assembly on a regular basis.
When worn, or when cleaning is
ineffective, replace the wiper blade.
Caution:
Allowing the wiper arm to touch
the windshield when
Special Tools
EN-50656 Holding Tool
EN 50793 Locking Tool
For equivalent regional tools, refer to Special Tools.
Removal Procedure
NOTE: Ensure the engine is properly timed to Top Dead Center (TDC),
prior to
performing repairs.
1. Remove the camshaft cover. Refer to Camshaft Cover Replacement.